
This study explored the links between safety climate, fatigue and several safety issues (actual safety incidents reported, near-misses experienced, safety underreporting).
>11k navy personnel were surveyed (survey/self-declared, so consider limitations).
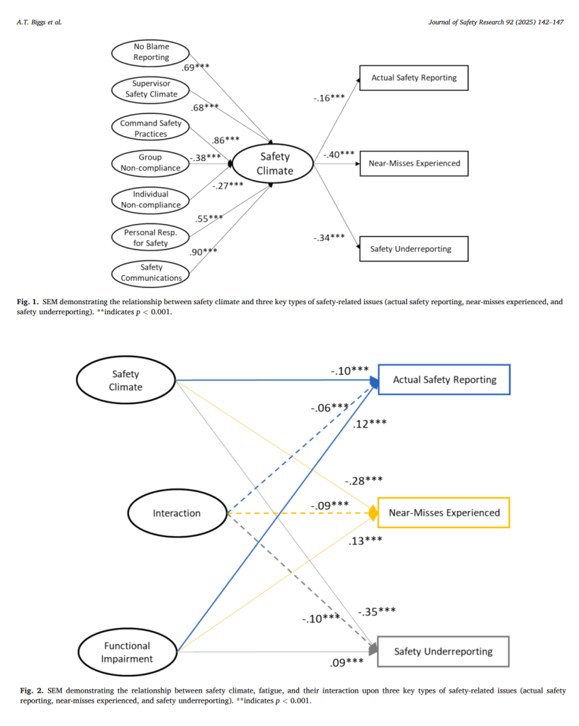
Key findings:
· “Safety climate affected underreporting the most, followed by likelihood of experiencing a near-miss, but had the weakest impact on actual safety reporting”
· “Conversely, fatigue had a comparable impact across all safety outcomes, both directly as a moderating influence when accounting for safety climate”
· Hence, safety climate had the strongest relationship with safety underreporting – where people “knowingly withheld safety-related issues from their organization”
· “There was a similarly robust, but weaker relationship between safety climate and near-misses experienced—that is, incidents that could have resulted in injury, but did not”
· “The weakest relationship between safety climate and the three safety outcomes involved actual incidents reported to the supervisor”
· “Fatigue largely exhibited the same relationship with safety outcomes, both as a direct contributor to safety issues and as a moderator of safety climate’s influence on the safety outcomes”

· They note “Whereas factors such as communication among personnel or a cumbersome safety reporting system might lead to different influences in perception and action, fatigue appears to have the same overall negative influence across all safety outcomes”
· “As such, fatigue represents a pervasive problem that cannot be overcome by a positive safety climate, and indeed may explain a portion of the safety outcome variance independent of the safety climate”
· Whether safety climate or fatigue is the more dominant influence on these safety variables, “Overall, the magnitude of the safety climate influence emerged as a larger predictor by beta weight across the different outcomes”
· So while safety climate explained more total variance, it was inconsistent whereas fatigue accounted for consistent variance across the variables
· “Safety climate interventions should be aimed at specific problems, but fatigue and its antecedents can create a prominent strain across the entire workplace. Especially for occupations that challenge personnel with complicated or prolonged working conditions, safety climate enhancements and fatigue-related enhancements may require different methods to achieve the same end”

Shout me a coffee (one-off or monthly recurring)
Ref: Biggs, A. T., Jameson, J., Seech, T. R., Markwald, R., Paight, C., & Russell, D. W. (2025). Safety climate and fatigue have differential impacts on safety issues: Safety climate, fatigue, and safety issues. Journal of Safety Research, 92, 142-147.