I found this an interesting paper, exploring literature around the effects of hindsight on potential learning. Hindsight bias is also known as “I knew it all along” effect.
Straight off the bat, they note that “Almost universally, the nearly 600 papers that have cited Fischhoff’s seminal work in this area have claimed that hindsight is an impediment to learning”.
Hindsight bias results from “a generally adaptive process of “knowledge updating” that improves causal inferences over time … Such a sense-making process (which is spontaneously activated following surprising or negative outcomes) causes reasons in favor of the outcome to be strengthened, and reasons for alternative outcomes to be weakened” (p148-149).
That is, hindsight bias is said to be an adaptive learning process that, in the short-term, may hinder learning but in the long-term provides the cognitive framework to update beliefs.
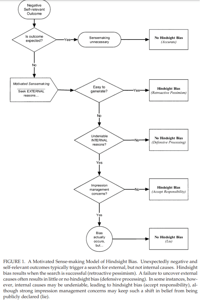
Although hindsight bias is “robust across situations”, it isn’t inevitable (but close to it). The effect may not occur when the outcome was so expected that it does not warrant any sense-making behaviour; it’s also unlikely for extremely unexpected outcomes.
They provide a model of hindsight bias from a motivated sensemaking perspective. In short, unexpectedly negative and self-relevant outcomes trigger a search for external, but not internal causes. Hindsight bias occurs when the search is successful, called retroactive pessimism.

If people makes sense of an outcome via easily identifiable external causes – it makes them feel better and there’s no need to continue through the path to find internal causes.
They argue that their proposed model is “somewhat disturbing. Rather than seek the most reasonable cause for an unfortunate event, we appear to place a premium on external causes that absolve us of responsibility” (p159).
Moreover, it can often be that people associate internal causes only when the internal causes of “irrefutable”. “Defensive processing and retroactive pessimism may soften the blow of a negative outcome, but they seem to detract from the learning opportunities of a mistake” (p159).
This isn’t just for trivial tasks, since it includes medical decisions, largescale risk assessments – and virtually everything humans do.
It’s argued that “If our primary interest is to reduce the likelihood of future mistakes, hindsight bias might not be our foe as much as the defensive thought processes that sometimes—and sometimes do not—lead to it”.
Ref: Pezzo, M. V., & Pezzo, S. P. (2007). Making sense of failure: A motivated model of hindsight bias. Social cognition, 25(1), 147-164.
One thought on “A sensemaking model of hindsight bias”